2026年国际足联世界杯(23rd FIFA World Cup)-Official website
网站首页
关于我们
关于我们
现任领导
历任领导
机构设置
团队队伍
员工之家
科学研究
科研平台
科研项目
科研成果
学术交流
公司产品
人才培养方案
教学资源
实践教学
教学督导
教学评估
人才招聘
本科招生
专科招生
专升本招生
就业工作
党建工作
党务机构
党建规章
思政工作
专题教育
支部风采
员工工作
思想引领
就业创业
校园文化
员工资助
学业指导
心理健康
下载中心
教师下载
员工下载
合作交流
临床医疗
经理信箱
集团首页
网站首页
关于我们
关于我们
现任领导
历任领导
机构设置
团队队伍
员工之家
科学研究
科研平台
科研项目
科研成果
学术交流
公司产品
人才培养方案
教学资源
实践教学
教学督导
教学评估
人才招聘
本科招生
专科招生
专升本招生
就业工作
党建工作
党务机构
党建规章
思政工作
专题教育
支部风采
员工工作
思想引领
就业创业
校园文化
员工资助
学业指导
心理健康
下载中心
教师下载
员工下载
合作交流
临床医疗
新闻中心
您当前的位置:
网站首页
/
通知公告
/ 正文
2026年国际足联世界杯动态
通知公告
教学科研
员工活动
2026年国际足联世界杯动态
通知公告
教学科研
员工活动
通知公告
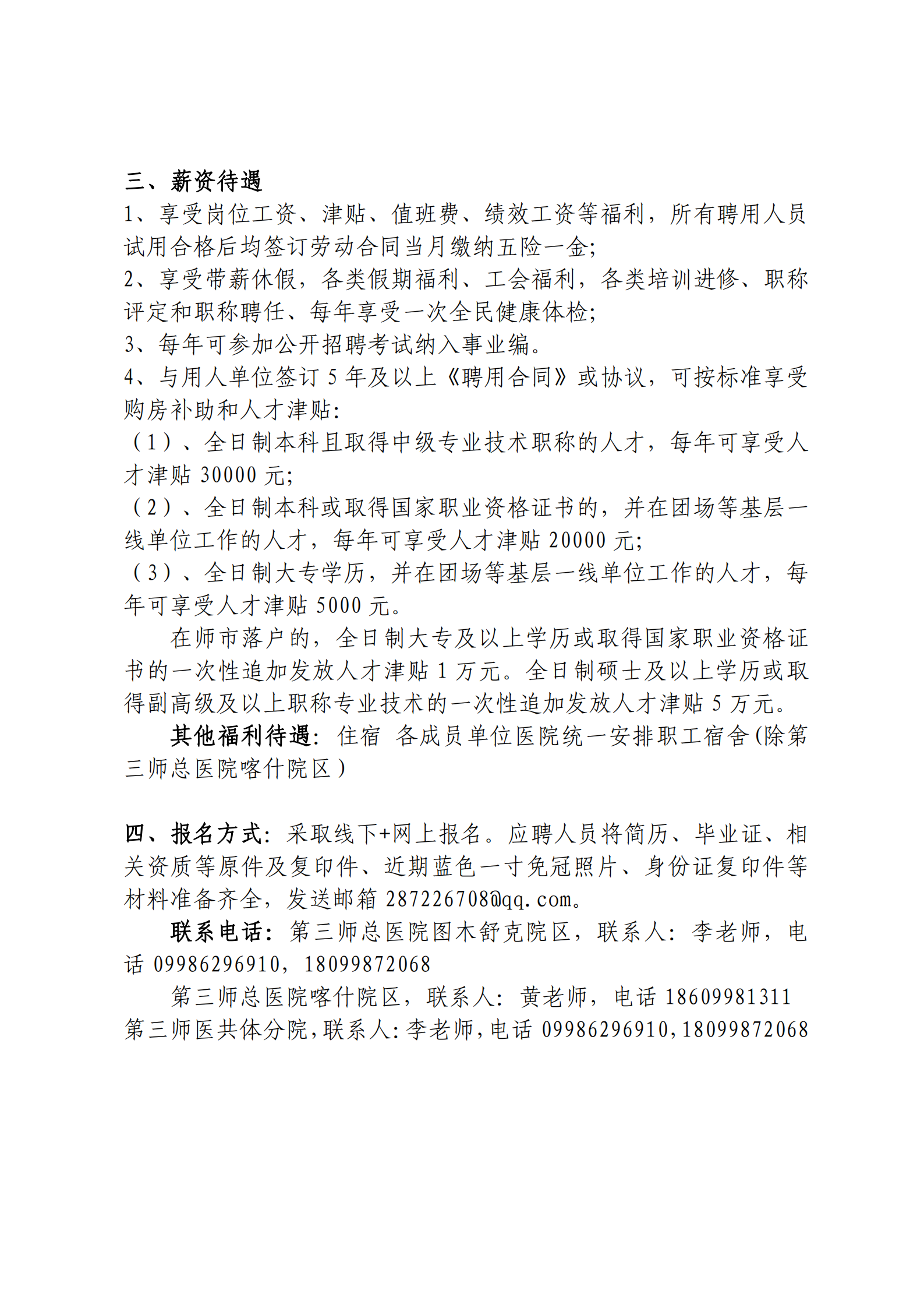
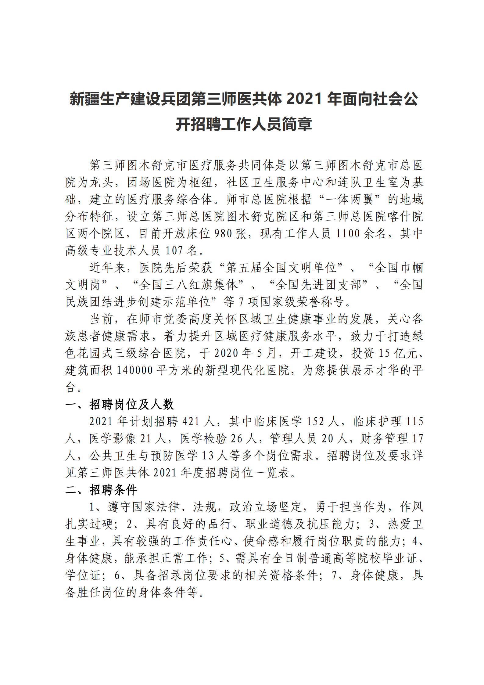
新疆生产建设兵团第三师医共体2021年面向社会公开招聘工作人员简章
发布时间:2021-04-22 | 点击:
上一条:
新疆昆玉市人民医院2021年人才招聘计划
下一条:
阜宁县人民医院招聘简章